低温CO脱除技术
碳中和趋势下经济治理方案
低温CO脱除技术
将铈锰铜等能将CO催化氧化成CO₂的活性物质负载在载体上,载体的多孔结构,极大地方便活性物质与CO充分接触反应。核壳结构可以阻止SO₂进入,对活性物质的硫酸盐化以及生成ABS对反应孔道的堵塞。
技术优势
1、反应选择性强,优先催化氧化CO
2、极好的耐水耐硫性能
3、催化氧化活性高
4、催化温区宽,190-420℃
工艺流程
本技术生产的催化剂为颗粒状或蜂窝状。反应器采取固定床,CO催化反应器的位置多布置在脱硫塔、除尘器、脱硝SCR后,尽量减少SO₂、颗粒物、NOx对CO催化剂的影响,避免其它还原性气体对CO催化氧化剂的损耗,提高使用寿命。目前本技术已建立完善自主知识产权,并且可稳定应用于钢铁、陶瓷、玻璃等行业。
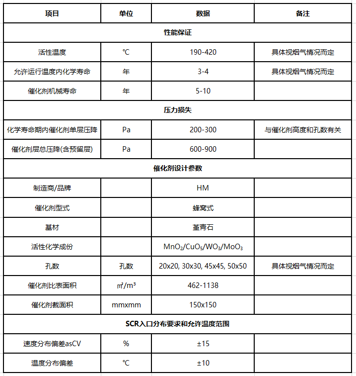
产品技术参数

低温CO脱除剂样品